# 10-微服务设计模式
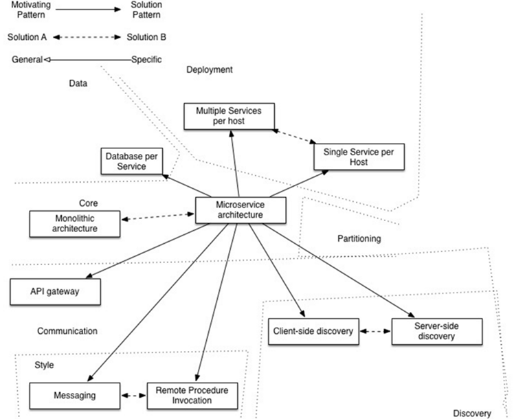
# 微服务架构需要考虑的问题
- API Gateway
- 服务间调用
- 服务发现
- 服务容错
- 服务部署
- 数据调用

# 聚合器微服务设计模式
这是一种最常见也最简单的设计模式

聚合器调用多个服务实现应用程序所需的功能。它可以是一个简单的 WEB 页面,将检索到的数据进行处理展示。它也可以是一个更高层次的组合微服务,对检索到的数据增加业务逻辑后进一步发布成一个新的微服务,这符合 DRY 原则。另外,每个服务都有自己的缓存和数据库。如果聚合器是一个组合服务,那么它也有自己的缓存和数据库。聚合器可以沿 X轴 和 Z轴 独立扩展。
# 代理微服务设计模式
这是聚合模式的一个变种,如下图所示

在这种情况下,客户端并不聚合数据,但会根据业务需求的差别调用不同的微服务。代理可以仅仅委派请求,也可以进行数据转换工作。
# 链式微服务设计模式
这种模式在接收到请求后会产生一个经过合并的响应,如下图所示

在这种情况下,服务A 接收到请求后会与 服务B 进行通信,类似地,服务B 会同 服务C 进行通信。所有服务都使用同步消息传递。在整个链式调用完成之前,客户端会一直阻塞。因此,服务调用链不宜过长,以免客户端长时间等待。
# 分支微服务设计模式
这种模式是聚合器模式的扩展,允许同时调用两个微服务链,如下图所示

# 数据共享微服务设计模式
自治是微服务的设计原则之一,就是说微服务是全栈式服务。但在重构现有的“单体应用(Monolithic Application)”时,SQL 数据库反规范化可能会导致数据重复和不一致。因此,在单体应用到微服务架构的过渡阶段,可以使用这种设计模式,如下图所示

在这种情况下,部分微服务可能会共享缓存和数据库存储。不过,这只有在两个服务之间存在强耦合关系时才可以。对于基于微服务的新建应用程序而言,这是一种反模式。
# 异步消息传递微服务设计模式
虽然 REST 设计模式非常流行,但它是同步的,会造成阻塞。因此部分基于微服务的架构可能会选择使用消息队列代替 REST 请求/响应,如下图所示

# 新架构新起点
对于微服务架构,最重要的是思维上的转变,技术不是问题,思想才是王道(有道无术,术尚可求,有术无道,止于术),对于做微服务开发的几点建议:
- 应用程序的核心是业务逻辑,按照业务或客户需求组织资源(这是最难的)
- 做有生命的产品,而不是项目
- 全栈化
- 后台服务贯彻 Single Responsibility Principle(单一职责原则)
- VM -> Docker -> Kubernetes -> Istio
- DevOps